Skip to main content
Search
Search This Blog
beatnet
just a few things I want to share
Home
More…
Labels
*electronics
*project
December 03, 2008
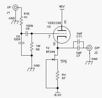
i-boy
A simple cathode follower for your pc sound card.
Basic channel
complete schematic diagram including the mono output (click for a larger view)
Heater supply soft start
Comments
Comments
Post a Comment